不知不觉2021年的进度条已经快到终点,对于毕业生来说,马上要开始执笔的毕业论文,是大学生涯的最后一个句号。
即使面对以后的生活信心满满,也仍需面对来自内心深处的灵魂拷问:“十二月了,论文开始动笔了吗?”
在毕业论文里,“致谢”大概是最特殊的存在——它不受格式所拘,充满真情实感。它见证了作者的成长,代表着一路走来的心迹,也蕴藏着一段难忘的人生经历。
那些在困厄中给予支持的人,我感谢你的方式,是把你写进我的论文里。
文采飞扬派
“工学者,巧心,劳力,造器物。”——某工科毕业生的论文致谢词
“愿良辰美景,有友携行,荡尽不平,理想长鸣。”——中国传媒大学某硕士毕业生论文致谢词
“回首往昔,悲喜交加,凭栏望月,遂寄情于此文。吾虽不能日自省,然当事省,晓吾已过花信年华,不慧,吾三尺微命,一介书生,幸得师友亲朋之力相助,方能文成事毕。”——华中师范大学硕士毕业生章玥论文致谢词
“为此浅陋之文,以资博士之谋,诚不胜惶恐也。”——西北工业大学博士毕业生郑友平论文致谢词
“何德何能,所遇之人皆不偏不倚,传道授业,亦师亦友。”——东华大学某毕业生论文致谢词
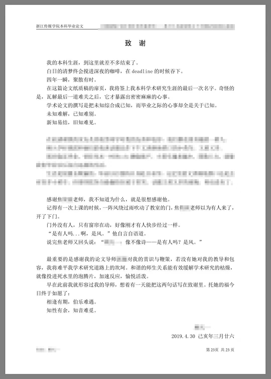
“未知难解,已知难别。新知易结,旧知难见。”“相逢有期,伯乐难遇。知性有余,知音难觅。”——某网友的毕业论文致谢词
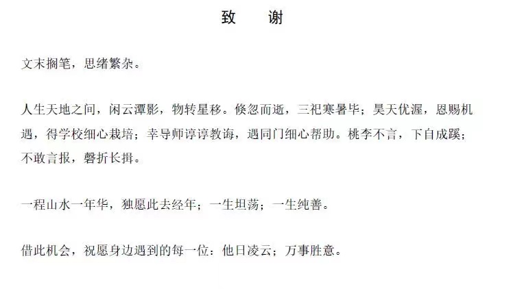
“一程山水一年华,独愿此去经年,一生坦荡,一生纯善。”——某网友的毕业论文致谢词
“时光里有年少的不羁和浪荡,有青春的颓废和迷茫,也有成熟之后的坦然和温暖。”——某网友的毕业论文致谢词
“白驹过隙,忽然而已,付梓之际,情何以堪:父母之恩,孝之;师长之谆,敬之;友人之见,纳之。既而,别之,朝花夕拾,言笑晏晏,万物皆流,唯情旦旦。”——某网友的毕业论文致谢词
表白走心派
“这本书整整写了两年。两年里忧世伤生,屡想中止。由于杨绛女士不断的督促,替我挡了许多事,省出时间来,得以锱铢积累地写完。”——钱钟书在《围城》序言中感谢妻子杨绛
“谨以此篇文章作为苏斌先生和王雯衷女士的新婚纪念礼物。”——中国科学院苏斌博士的论文致谢词
“你愿意嫁给我吗?”——华中科技大学的龙瑞在论文致谢部分,公然向女友求婚。网友笑称:你的意中人是个科研大牛,有一天他会带着一篇附有求婚致谢的SCI来娶你
“感谢这位我始终深爱的艺术家……我想他正在,并且一直在以某种方式带领我、启示我:勇敢地,脱开所有的绑缚。笃定一个目标,就这样孤独地走下去。”——浙江大学硕士毕业生杨舒蕙论文致谢词
“吾爱xx,伴我寒窗,容余任性,许吾安稳,乃吾铠甲亦吾软肋,路遥遥,愿与君偕行。”——某网友的毕业论文致谢词
“她就是我的‘沧海’和‘巫山云’,我不吝以最美的词汇留给她。”——某网友的毕业论文致谢词
幽默打趣派
不是……——某网友的毕业论文致谢词
“献给我的妻子玛格妮特和我的孩子艾拉·罗斯和丹尼尔·亚当,如果不是他们的话,这本书两年前就已经写完了。”—— 作者约瑟·J·罗特曼在《研究生数学:代数拓扑概论》一书中的致谢词
“我要感谢自己终于把这篇论文写完了,想给自己磕两个……”——某网友的毕业论文致谢词
“最后,要感谢我的女朋友,在我22年的生命中始终没有出现过,让我得以专心于学术,顺利完成本科论文。”——某网友的毕业论文致谢词
温柔坚定派
“我走了很远的路,吃了很多的苦,才将这份博士学位论文送到你的面前。二十二载求学路,一路风雨泥泞,许多不容易……”——中国科学院大学2017级工学博士毕业生黄国平
To My Dear Motherland(献给我亲爱的祖国)——剑桥博士论文库里50年前的祖国同胞所写
每个人的生命中都有一段暗暗努力的时光,为梦想拼过、熬过、奋战过。
感谢自己的坚持,也感谢亲友恩师的支持和陪伴,如果这是一段隧道里的旅程,如果自己是那辆要穿山的车,那他们就是沿途的灯火一路护送,直到光亮那方。
为此,致谢!
















