“职”等你来|月薪近万公交驾驶员、交通银行、精选事业单位,快来看!

来源:劳动观察 作者:罗菁 发布时间:2022-01-24 10:06

摘要: 超多好工作,周一“职”等你来!来看看今天推荐的岗位吧。


超多好工作,周一“职”等你来!来看看今天推荐的岗位吧。


优质名企:

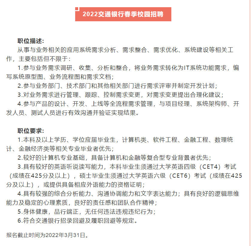
招聘660人!交通银行春招计划发布


交通银行春季校园招聘发布,招聘总人数超过660人。报名截止时间为2022年3月31日。

本科及以上学历、学位应届毕业生,计算机类、软件工程、金融工程、数理统计、金融经济类等相关专业毕业者优先。


高薪职位:

月薪近万!青浦巴士招聘42名人员


上海青浦巴士公共交通有限公司正在招聘一批劳务派遣用工形式驾驶员及乘务员,总数为42人。

驾驶员岗位实习跟车期间工资按上海市最低工资标准发放,单独驾驶后与公司现有驾驶员享受同等待遇,工资平均水平税前9500元/月左右(含绩效工资)。


事业单位:

提供公寓!上海政法学院招聘人才


上海政法学院现面向海内外公开招聘人才。应聘者分为“应届毕业生”和“非应届毕业生”两类。

拟录用人员入职后,按规定执行工资、奖金、福利和社会保险等待遇。学校给予符合条件的专业教师一定经费支持。符合条件人员可申请教师公寓或区公租房。


责任编辑:徐巍
劳动观察新闻,未经授权不得转载
收藏

相关新闻

白领年终奖平均10227元,你拿...

“职”等你来|月薪1.5万元高级...

五大新城等片区将建人才企业年金!...

首页

顶部