11月14日,复旦大学医院管理研究所在上海颁布《2019年度中国医院排行榜》、《2019年度中国医院专科声誉排行榜》和《2019年中国医院专科综合排行榜》。中国医学科学院北京协和医院、四川大学华西医院、中国人民解放军总医院、上海交通大学医学院附属瑞金医院和复旦大学附属中山医院继续雄居排行榜前五名。
这是复旦大学医院管理研究所作为独立第三方开展的公益性学科评估项目,已是复旦版中国医院排行榜连续第十一年发布。
复旦大学医院管理研究所所长高解春介绍,本年度排行榜组织者按照往年方法,向专家库里的专家发出邀评挂号函,并根据专家投票产生榜单。今年专家库人数与去年相比创纪录地增加了331名,达到5210名,最终收到回执3362份(再创新高),比去年多出104份,有效回复率高达64.53%,远高于“排行榜评选常态化”已有31年历史的美国最佳医院评选的专家有效回复率。
本年度全国共有366家医院(创历史新高)获专家提名,最终有100家医院进入“复旦版排行榜”,40个专科(前10名)榜上有名。
复旦版医院排行榜评审专家来自中华医学会和中国医师协会(包括各临床专科的全国主任委员、副主任委员以及中青年委员会的主任委员、副主任委员等)。入评专科已由最初的27个,逐年增加到目前的40个;从2014年度起,增加了我国七大区域的医院排行榜,对区域医疗中心学术影响力幅射,患者就近寻医有积极引导作用。
目前,社会上各种医院排行榜甚多,评估内容,対象,数据来源各不同。但十一年来复旦版医院排行榜坚持的标准始终紧紧“咬住”学科建设标杆作用的宗旨不变,其中让“最了解情况的同行专家来评选本专科的最佳医院”、让最懂“学科建设的专家”来评医院的“专科声誉”也是复旦版排行榜坚持的“不变”原则。目前来说,复旦版《中国医院综合排行榜》和复旦版《中国医院专科综合排行榜》是唯一一张覆盖全国(包括公立、民营、部队和企业等)所有医院的榜单。
据悉,复旦版医院排行榜自诞生以来,已受到来自全国各医疗单位以及卫生行政部门、学术机构的重点关注,已成为医院学科发展的参照标准和方便患者就医的科学指南。
全国医院综合排名50强:
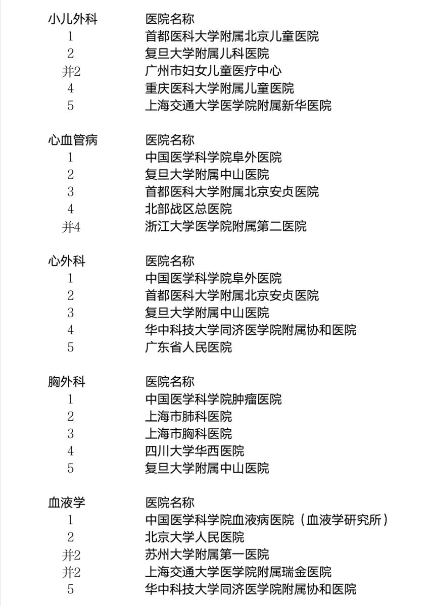
中国医院专科排行榜:
在全国排名前100位的上海医院:
在全国专科中排名第一的上海医院:
