在第31个全国肿瘤防治宣传周暨中国抗癌日到来之际,上海市抗癌协会联合复旦大学附属肿瘤医院发布了《居民常见恶性肿瘤筛查和预防推荐(2025版)》。最新版新增了鼻咽癌、肾癌、子宫内膜癌的筛查和预防建议,对2024版中的辐射与肿瘤、肿瘤心理、疫苗可预防癌症、胃癌、膀胱癌、儿童肿瘤、口腔癌等内容进行了修订。
2025版“推荐”共涉及24个瘤种,涵盖目前全国人口94%、上海市居民95%以上的恶性肿瘤新发病例; “推荐”中还包含儿童肿瘤、遗传性癌症和疫苗可预防癌症等三个癌症专题,提供了七个降低常见癌症风险的专业建议,以及一张分性别和年龄段的癌症筛查推荐时间表,为公众提供了全面、科学的防癌指导。
新增三大癌种筛查建议,早诊早治是关键
鼻咽癌:对于华南等高发地区人群及高危人群,推荐从30岁开始筛查,采用EB病毒抗体检测,阳性者联合鼻咽镜检查。
肾癌:建议55岁以上高危人群(如长期吸烟、肥胖者、慢性肾病患者)定期进行肾脏超声和尿常规检查。
子宫内膜癌:绝经后女性及肥胖、糖尿病等高危人群应关注异常阴道出血,必要时行超声或内膜活检。
重点更新内容:辐射、心理与疫苗防癌
辐射与肿瘤:辐射无从不在,我们在谈论辐射时,必须要掌握辐射剂量的限值,不能脱离剂量来谈毒性。大剂量的辐射才会导致肿瘤风险的增加。正常医疗的诊断和治疗过程中使用的辐射,剂量较低且严格控制在安全范围内,致癌风险极低,对患者的益处远大于潜在风险,不能因噎废食。
肿瘤心理干预:在癌症预防和康复需重视心理健康的作用,推荐重点关注某些关键时点如首次确诊后、手术前或化疗启动等治疗计划调整时、出现副作用时等的压力管理,推荐寻求专业心理咨询。
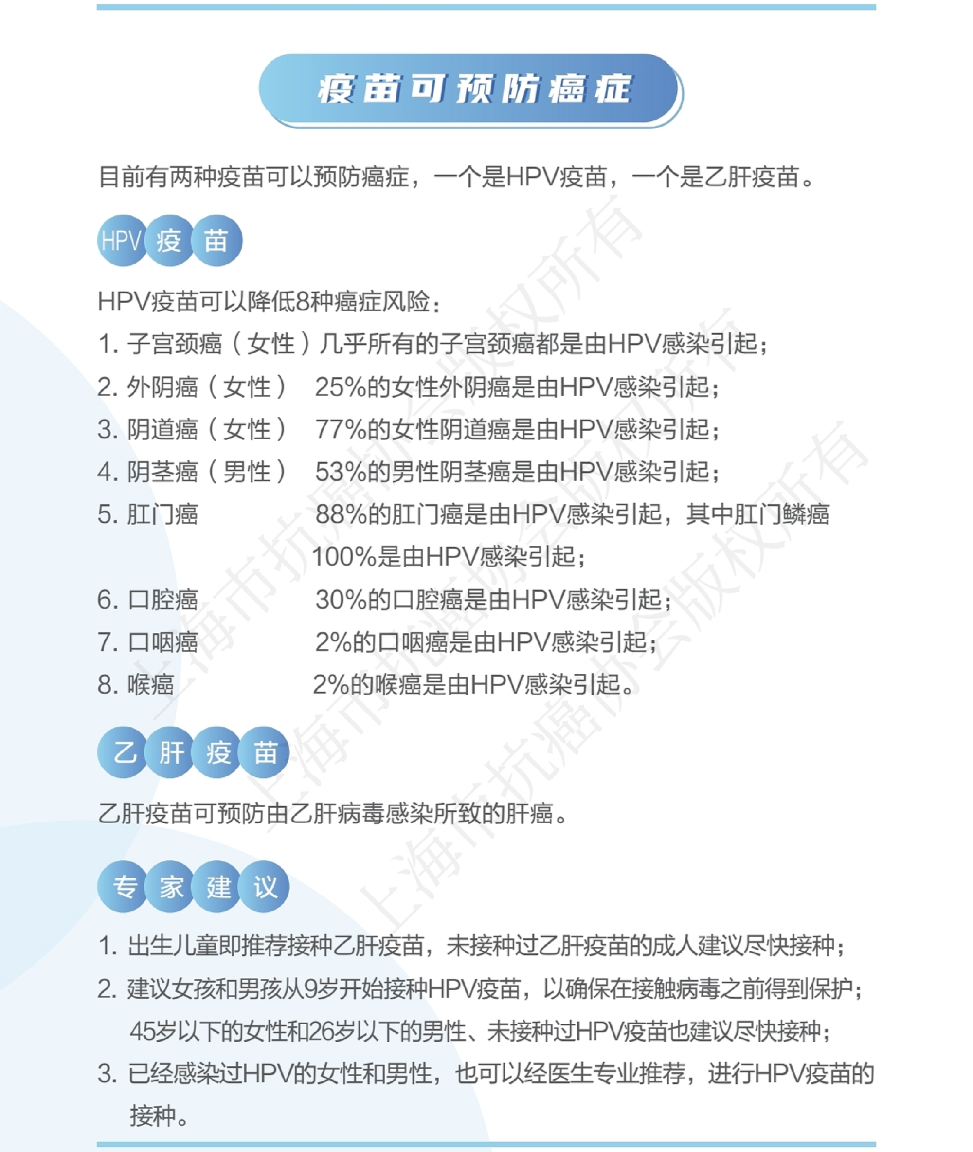
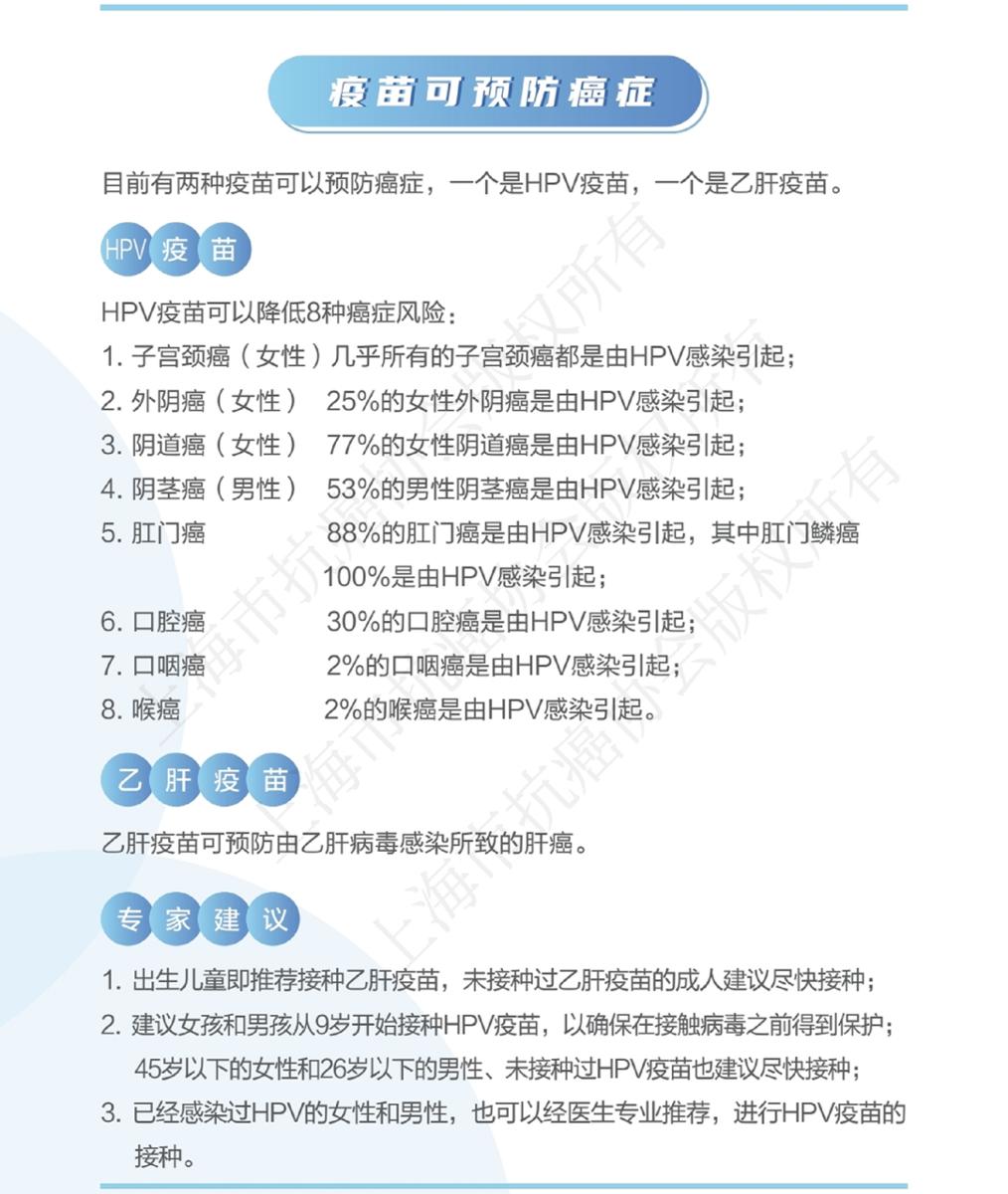
疫苗可预防癌症:HPV疫苗新增9-26岁男性接种,男女性双向保护更易形成“群体免疫屏障”,还可预防更多的致癌型别和癌种(阴茎癌、肛门癌及口咽癌等)。男性接种,保护自己,保护另一半,保护全社会。
科学防癌,人人行动
上海市抗癌协会理事长、复旦大学附属肿瘤医院副院长陈震教授表示:肿瘤防治不仅仅是个人的事情,也不单纯是医院的责任,恶性肿瘤可防可治,需要个人、家庭、医疗机构、社会各界的共同参与。期待我们共同努力、《推荐》的每年更新和发布能真正推动防癌知识走进千家万户。
复旦大学附属肿瘤医院肿瘤预防部主任郑莹教授指出:我国每年新发癌症病例超400万,但50%的癌症是可通过科学的手段预防和避免的。2025新版《推荐》结合最新循证医学证据,希望帮助公众建立“早预防、早筛查、早诊断、早治疗”的健康意识。今年是国家卫健委倡导的“体重管理年”,超重和肥胖与20%的癌症风险增高相关,维持健康体重,可以有效降低罹患大肠癌、胰腺癌、贲门癌、肝癌、肾癌以及女性乳腺癌、卵巢癌、子宫内膜癌等13种常见癌症风险。
七旬老龄夫妻同患肠癌,早筛早治获新生
2024年,复旦大学附属肿瘤医院与徐汇区疾病预防控制中心联合开展的癌症“风险评估+健康科普+精准筛查”三位一体防治服务中,成功发现一对七旬老年夫妻同时罹患早期大肠癌。得益于及时筛查和规范治疗,两位老人通过手术已完全康复,无需进一步化疗。这一典型案例印证了“癌症早筛”对挽救生命、提高生活质量有着关键的作用。目前两位已康复的老人成为了社区防癌宣传志愿者,呼吁社区居民:别怕筛查,及早评估癌症风险,获得早发现的机会,真的能救命!
公众如何获取指南?
即日起,公众可通过上海市抗癌协会官网免费下载完整2025版《推荐》。
公众可登录上海抗癌协会微信公众号、复旦大学附属肿瘤医院微信公众号,免费进行“癌症风险评估”,也可扫描下列二维码进行评估,及时知晓自己的癌症风险。
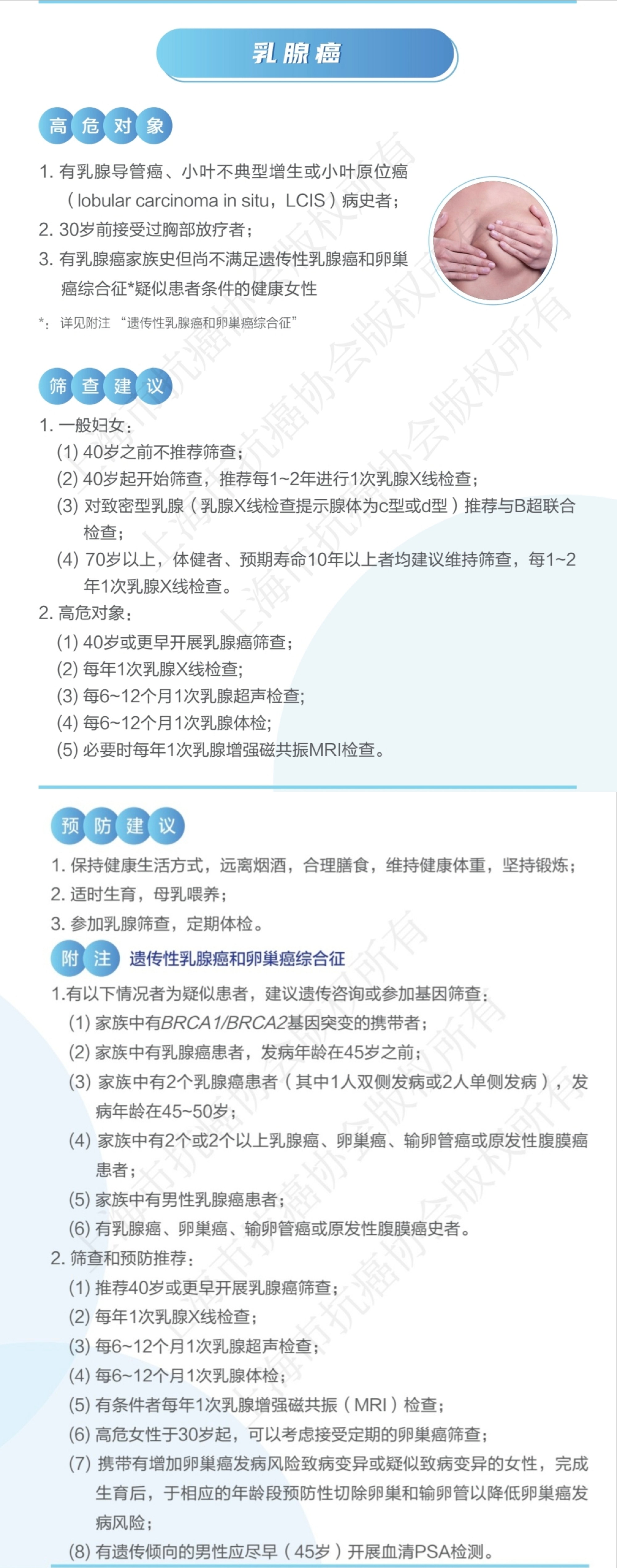
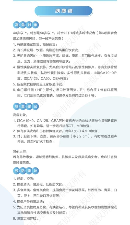
常见癌症高危人群、筛查方法,长按图片可保存:
头图来源:上海市抗癌协会
