近日,2020届硕士应届毕业生张秋(化名)收到了河南新乡教育局人事科发来的一条短信。不过,已经通过面试的张秋,收到的不是入职体检通知,而是对方要求与她解除就业协议,对方给出的理由也让张秋难以接受。
“说我的非全日制研究生身份不符合招聘条件,要求解除就业协议。”张秋告诉中国商报记者,接到短信时自己非常错愕,无法接受这样的要求。
张秋收到的用人单位解约短信(受访者供图)
通过面试,求职者却遭用人单位解约
记者了解到,今年3月,即将从北京一所“985”高校毕业的非全日制硕士研究生张秋报考了河南新乡教育局组织的局属学校教师专项招聘考试,通过报名资质审核后参加了面试。6月3日,张秋收到新乡教育局发来的面试通过短信,并按要求给用人单位提交了就业协议书。张秋告诉记者,用人单位已在协议书上盖章并寄回学校。按照流程,接下来只要等着入职体检就可以了,没想到等来的却是解约通知。
张秋此前收到的用人单位短信(受访者供图)
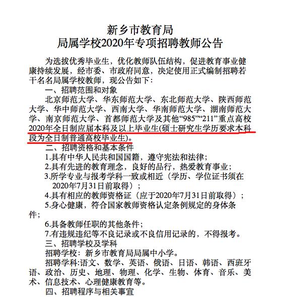
记者在新乡市教育局局属学校2020年专项招聘教师公告上发现,此次招聘范围和对象是北京师范大学、华东师范大学等十所师范院校和其他“985”“211”重点高校2020年全日制应届本科及以上毕业生,后附括号注明:硕士研究生学历要求本科段为全日制普通高校毕业生。
招聘公告部分截图
“硕士研究生要求本科是全日制的,我一看自己符合条件。”张秋告诉记者,自己在本科阶段是全日制的培养方式,研究生阶段为非全日制,符合上述招聘条件。“当时决定报考的时候,我很认真地看了招聘公告,符合招聘条件才报名。而且递交的报名材料上有明确注明培养方式为‘统招非全日制’,在整个报考过程中,也丝毫没有掩饰自己的非全日制身份。”张秋表示。
让张秋不理解的是,自己明明通过了报名资质审核并参加了面试,也接到了面试通过的通知,还按照要求提交了就业协议书,对方也在协议书上盖了章,怎么又忽然以非全日制毕业生不符合招聘条件要求解除协议呢?更让她感觉不能接受的是,教育部等五部门已经明确要求对非全日制研究生提供平等就业机会,自己为什么还会受到歧视?
用人单位:非全日制研究生身份不符合招聘条件
带着疑问,中国商报记者拨通了新乡市教育局人事科的电话。接电话的工作人员表示,招聘公告虽然如此表述,但这次要招的确实是全日制研究生,不接受非全日制。当记者质疑“如果求职者的非全日制研究生身份不符合招聘条件,为何还通过了报名资质审核并进行了后续一系列步骤”时,上述工作人员解释称“应该是当时审核时没有发现”,并表示会为张秋申请新的就业协议书提供力所能及的帮助。
可是,即使张秋拿到了新的就业协议书,她还是要重新找工作,期间浪费的时间、错过的工作机会,又该如何弥补?更为重要的是,张秋认为,用人单位设置全日制与非全日制的招聘限制本身就是不合规的,是对非全日制研究生的就业歧视。
专家观点:可能涉及就业歧视
事实上,2016年,教育部印发的《关于统筹全日制和非全日制研究生管理工作的通知》明确,自2017年起,全日制和非全日制研究生的学历学位证书具有同等法律地位和相同效力。今年2月和3月,教育部等又相继发布通知,明确要求用人单位对不同教育形式的研究生提供平等就业机会,严禁设置培养方式(全日制和非全日制)限制条件。不过,当记者据此向新乡市教育局询问时,上述工作人员表示,张秋报考的招聘工作从去年年底就开始了,早于教育部发布相关通知的时间。
21世纪教育研究院副院长熊丙奇对中国商报记者表示,用人单位的做法属于明显的就业歧视,求职者要维护自己的合法权益,可以将此事向高校反映,并向劳动管理部门投诉。张秋对记者表示,自己不会妥协,会积极向有关部门申诉反映维权,“因为我不光代表我一个人,我背后有一整个(非全日制研究生)群体。”张秋如是说。

